Flowchart biasanya dibuat sebelum menulis kode program atau menyusun prosedur kerja, guna memetakan alur secara jelas dan sistematis.
Biasanya, flowchart dipakai untuk mempermudah perencanaan, analisis proses, atau menjelaskan langkah-langkah solusi masalah.
Tidak sedikit yang masih bingung bagaimana cara membuat flowchart yang tepat dan rapi. Oleh karena itu, artikel ini sudah mengumpulkan berbagai contoh flowchart yang bisa kamu akses dan edit sendiri sesuai kebutuhan.
Namun sebelum itu, pahami dulu jenis-jenis dan simbol di flowchart agar tidak bingung saat membuatnya!
Apa Itu Flowchart?
Flowchart adalah diagram visual yang menggunakan simbol dan panah untuk menggambarkan langkah-langkah suatu proses, sistem, atau workflow secara berurutan.
Alat ini memudahkan pengguna untuk melihat alur secara keseluruhan, memahami bagaimana suatu proses berjalan, dan menemukan titik-titik yang bisa diperbaiki.
Biasanya flowchart dibuat sebelum menulis kode program, menyusun prosedur, atau merancang proyek.
Perlu diingat, flowchart berbeda dengan algoritma. Kalau flowchart adalah representasi visual dari suatu proses, sedangkan algoritma adalah langkah-langkah penyelesaian masalah.

Jadi, algoritma hanya berupa konsep, sedangkan flowchart adalah cara memvisualisasikannya.
Flowchart biasa digunakan untuk berbagai tujuan, antara lain:
- Memahami bagaimana suatu proses dilakukan
- Mengkomunikasikan alur proses kepada tim atau pihak terkait
- Mempelajari dan meningkatkan efisiensi suatu proses
- Mendokumentasikan prosedur kerja atau sistem
- Merencanakan proyek atau tahapan kerja
- Mempercepat analisis akar masalah (root cause analysis)
- Menentukan batasan proses dan hubungan antara pihak yang terlibat
Baca Juga: 10 Contoh Wireframe Website & Aplikasi + Cara Membuat (Bisa Download)
Fungsi Flowchart

Sebuah penelitian menunjukkan bahwa penggunaan flowchart dengan struktur data hierarkis dapat mengurangi waktu traversal hingga 70%. Artinya, flowchart turut meningkatkan efisiensi analisis secara signifikan.
Jika dibedah lebih lanjut, berikut berbagai fungsi flowchart:
1. Mempermudah Pemahaman Proses Kompleks
Flowchart memecah prosedur yang rumit menjadi langkah-langkah berurutan, sehingga lebih mudah diikuti dan dimengerti oleh semua pihak yang terlibat.
2. Meningkatkan Komunikasi antar Tim
Dengan representasi visual, anggota tim atau pemangku kepentingan dapat melihat alur yang sama, meminimalkan miskomunikasi dan memastikan semua orang memahami proses secara konsisten.
3. Mengidentifikasi Redundansi dan Inefisiensi
Flowchart membantu menemukan langkah yang berulang, bottleneck, atau prosedur yang tidak perlu, sehingga proses bisa dioptimalkan dan lebih efisien.
4. Mendukung Pengambilan Keputusan
Titik keputusan (decision point) dalam flowchart jelas menunjukkan langkah berikutnya berdasarkan kondisi tertentu, membantu tim membuat keputusan lebih cepat dan tepat.
5. Membantu Dokumentasi
Flowchart dapat menjadi alat dokumentasi yang baik, bahkan bisa memudahkan pelatihan bagi karyawan baru agar terjaga konsistensi prosesnya.
Jenis Flowchart
Setidaknya ada 6 jenis flowchart yang umum digunakan. Masing-masing jenis memiliki perbedaan dalam visualisasi alur.
Mari bedah berbagai jenis diagram flowchart dan cara kerjanya berdasarkan informasi dari Your Guide to the Most Common Types of Flowcharts:
1. Process Flowchart

Process flowchart adalah flowchart yang paling fleksibel karena bisa digunakan untuk hampir semua proses, dari proses IT sampai proses administrasi.
Flowchart ini membantu menjelaskan bagaimana suatu pekerjaan dilakukan dan siapa yang bertanggung jawab.
2. Context Diagram (Data Flowchart)

Context diagram fokus pada alur data masuk dan keluar dalam sistem, bukan urutan langkah kegiatan.
Jadi, fungsi flowchart ini untuk membantu tim memahami bagaimana informasi berpindah antar sistem atau departemen.
Contohnya, alur pendaftaran mahasiswa di universitas dan bagaimana data dibagikan ke berbagai departemen, sehingga proses informasi bisa dianalisis dan dipahami dengan jelas.
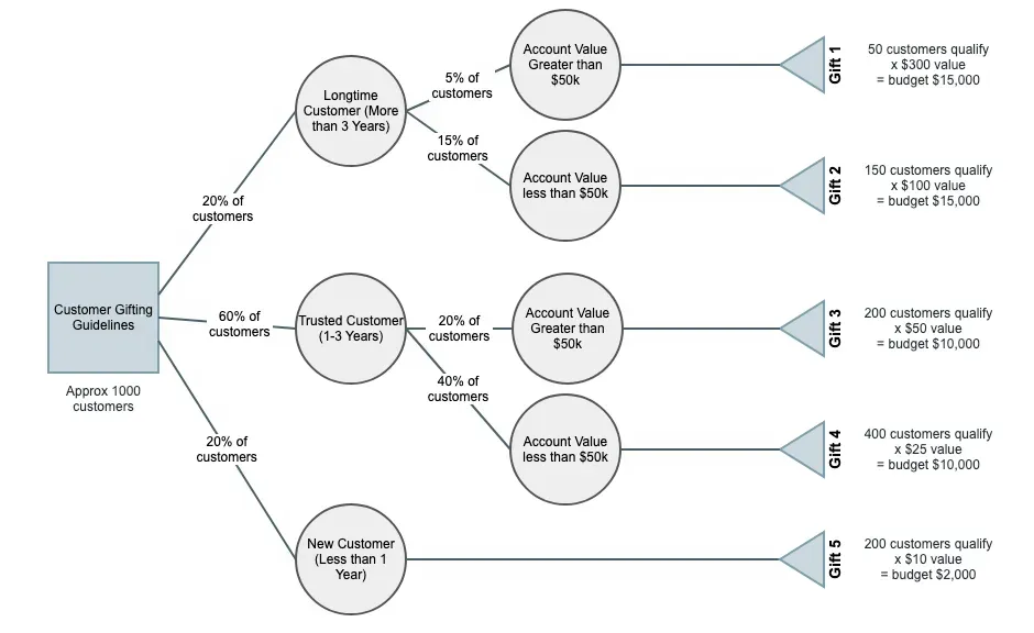
3. Decision Tree Diagram

Decision tree membantu tim mengambil keputusan dengan melihat berbagai kemungkinan hasil.
Flowchart ini memastikan setiap langkah diikuti dengan konsisten, sehingga keputusan yang diambil lebih tepat.
Contohnya seperti pada gambar untuk proses memilih hadiah pelanggan berdasarkan kriteria tertentu agar hasilnya adil dan terstandarisasi.
4. Impact Map

Impact map menampilkan hubungan antara tindakan tim dan tujuan bisnis. Flowchart ini membantu tim memahami bagaimana pekerjaan mereka mendukung target organisasi.
Misalnya pada gambar, diagram menunjukkan bagaimana aksi tim produk meningkatkan jumlah pengguna baru melalui deliverables tertentu, sehingga prioritas tim lebih selaras dengan tujuan perusahaan.
5. Workflow Diagram

Workflow diagram menampilkan alur pekerjaan atau dokumen dalam suatu organisasi dan bagaimana pekerjaan berpindah antar orang atau tim.
Flowchart ini berguna untuk melihat proses dari awal sampai akhir, sehingga tim bisa memahami gambaran umum operasi bisnis.
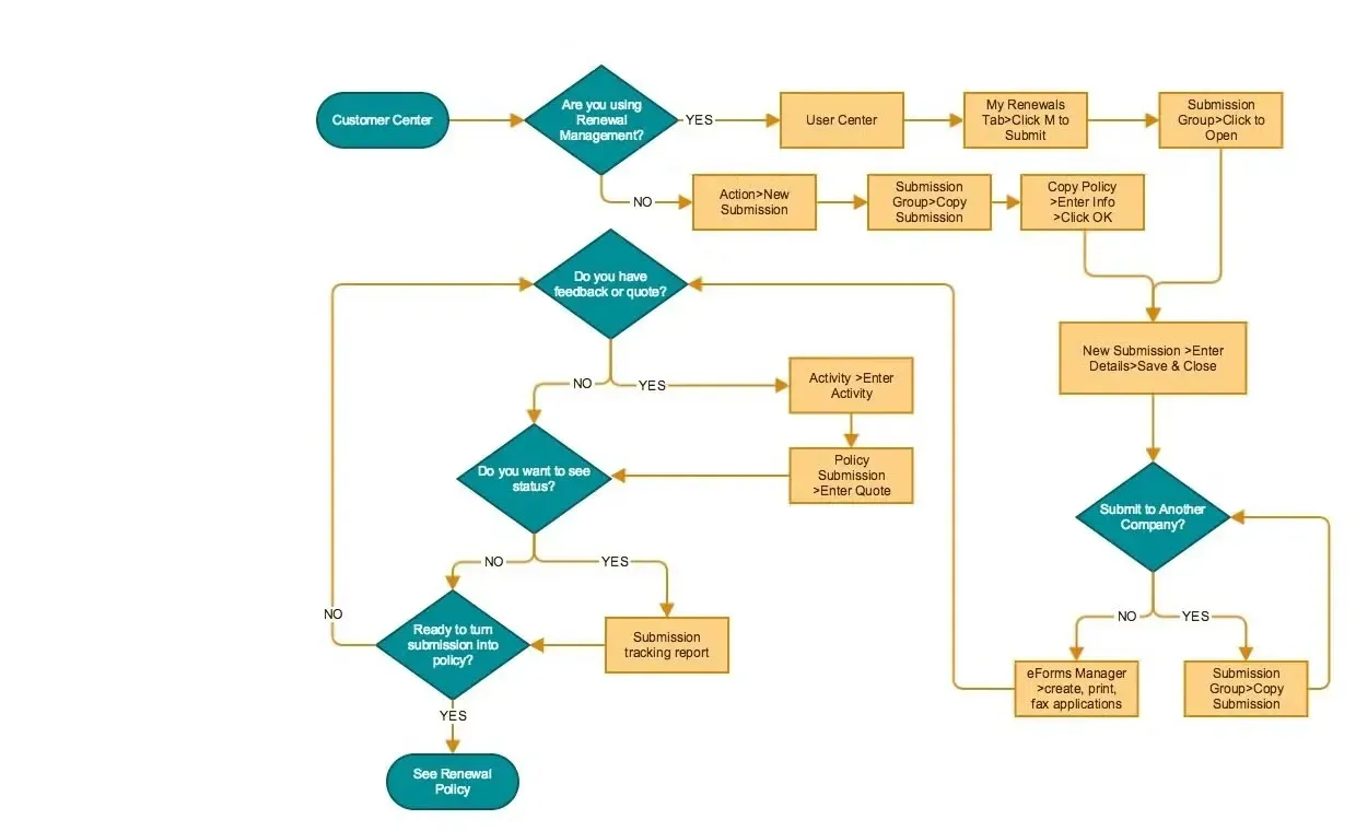
6. Swimlane Diagram

Swimlane diagram digunakan ketika banyak alur pross berjalan bersamaan di beberapa tim atau departemen. Diagram ini memisahkan alur per tim sehingga tanggung jawab tiap pihak lebih jelas.
Misalnya pada gambar, diagram menunjukkan interaksi antar tim internal dan eksternal dalam proses layanan pelanggan, sehingga kolaborasi antar tim lebih mudah dipahami dan diikuti.
Baca Juga: Mengenal Bagan Struktur Organisasi: Manfaat, Jenis, Tools & Contohnya
Simbol Flowchart
Kamu harus tahu masing-masing simbol flowchart dan fungsinya agar tidak bingung saat membuatnya nanti.
Sebetulnya, ada banyak simbol flowchart yang bisa digunakan, tetapi hanya 5 simbol utama yang paling sering dipakai di hampir semua flowchart.
Apa saja 5 simbol dari flowchart itu? Lihat tabel berikut untuk penjelasannya!
Simbol | Nama | Fungsi | Contoh Penggunaan |
⬭ | Oval (Terminal) | Menunjukkan awal atau akhir sebuah flowchart | Start/End |
▭ | Rectangle (Process) | Menandakan tugas atau aksi tertentu dalam proses | Isi formulir pendaftaran, Proses pembayaran |
⬦ | Diamond (Decision) | Titik pengambilan keputusan, biasanya dengan pilihan Ya/Tidak | Apakah data valid? |
▱ | Parallelogram (Input-Output) | Menunjukkan data yang masuk atau keluar dari sistem | Input pengguna, output laporan |
→ | Arrow (Flowline) | Menunjukkan arah aliran proses antar simbol | Menghubungkan langkah-langkah dalam proses |
Selain kelima simbol utama ini, masih ada beberapa simbol lain yang bisa dipakai, selengkapnya bisa lihat gambar berikut:

Cara Membuat Flowchart
Cara membuat flowchart sebenarnya tidak sesulit yang dibayangkan, hanya saja butuh perencanaan agar alurnya jelas.
Kamu bisa menggunakan flowchart builder seperti Figma, Canva, Visual Paradigm, atau tools serupa agar lebih mudah dan rapi.
Setelah itu, ikuti tutorial singkat berikut untuk membuat flowchart:
1. Buat Judul Flowchart
Setiap flowchart harus memiliki tujuan yang jelas, tercermin dari judulnya. Misalnya, “Alur Transaksi Pembelian Online” atau “Proses Onboarding Karyawan Baru”. Judul yang jelas membantu semua orang memahami konteks flowchart sejak awal.
2. Pilih Template Flowchart
Tools seperti Figma dan Canva menyediakan template flowchart yang mudah diedit dengan sistem drag-and-drop simbol. Jadi lebih hemat waktu karena tidak perlu membuat dari nol.
Ada beberapa tipe template populer, seperti:
- Process flowchart, Memecah tugas besar menjadi langkah-langkah yang jelas
- Simple flowchart, Menyederhanakan proses agar lebih mudah dijelaskan
- System flowchart, Memvisualisasikan sistem kompleks dan peran penting di dalamnya
3. Tentukan Simbol Flowchart
Simbol tidak luput digunakan dalam pembuatan flowchart. Gunakan simbol-simbol standar seperti oval, rectangle, diamond, dan arrow.
Jika perlu, kamu bisa membuat simbol custom. Jangan lupa sertakan legenda di bawah flowchart agar pembaca tahu arti masing-masing simbol.
4. Hubungkan Simbol dengan Panah
Bangun alur yang jelas dengan menghubungkan panah dari langkah pertama hingga langkah terakhir. Berbicara soal panah, terdapat beberapa jenis panah yang bisa digunakan, sepert:
- Return arrow, Menunjukkan kembali ke langkah sebelumnya
- Dotted-line arrow (panah garis putus-putus), Menandai tindakan prediksi atau opsi dengan hasil tidak pasti
- Forked arrow (panah bercabang), Menunjukkan beberapa kemungkinan jalur dari satu keputusan (biasanya ditempatkan di simbol diamond)
5. Rapikan Flowchart
Tambahkan warna, rapikan jarak antar simbol, dan atur gaya font agar flowchart lebih nyaman dilihat.
Jika sudah selesai, flowchart bisa dibagikan ke tim agar semua anggota bisa memahami alur kerja yang kamu buat.
Contoh Flowchart
Jika masih penasaran flowchart seperti apa, yuk lihat beberapa contoh flowchart dan penjelasannya berikut, bisa kamu kustomisasi mandiri.
1. Contoh Flowchart Proses
Flowchart ini digunakan untuk manajemen proyek, di mana tugas-tugas dibagi antara developer, project manager, dan quality assurance.
Dengan visualisasi alur yang jelas, tim bisa lebih mudah memahami tanggung jawab masing-masing.

2. Contoh Flowchart Sederhana
Jika butuh flowchart yang ringkas dan mudah dipahami, template ini cocok untuk keperluan product development. Diagramnya sederhana, tetapi tetap jelas untuk menunjukkan langkah-langkah utama.

3. Contoh Flowchart Login Aplikasi
Flowchart ini menggambarkan alur sign up atau login aplikasi, cocok untuk developer atau tim UX/UI yang ingin memvisualisasikan proses autentikasi pengguna dengan jelas.

4. Contoh Flowchart Rekrutmen Karyawan
Template flowchart ini memperlihatkan cara merekrut karyawan dari awal hingga akhir, ideal untuk HR atau tim manajemen yang ingin memetakan langkah-langkah hiring secara visual.

5. Contoh Flowchart Digital Marketing
Flowchart ini membantu tim digital marketing untuk mengelola alur lead dan strategi kampanye, sehingga semua tindakan dari akuisisi hingga konversi bisa terlihat dengan jelas.

6. Contoh Flowchart Sistem Ticketing Customer Support
Flowchart ini cocok untuk memvisualisasikan alur ticketing di tim customer support, mulai dari pembuatan tiket hingga penyelesaian masalah.
Akses Contoh Flowchart Sistem Ticketing Customer Support | Sumber: Canva
7. Contoh Flowchart SOP
Template ini digunakan untuk membuat Standard Operating Procedure (SOP), sehingga semua langkah kerja terdokumentasi dengan jelas dan bisa diikuti oleh tim secara konsisten.

8. Contoh Flowchart Program Aplikasi
Flowchart ini tergolong kompleks, karena menampilkan alur program atau aplikasi, berguna bagi developer untuk memvisualisasikan logika dan proses di dalam software agar mudah dipahami.

9. Contoh Flowchart Looping
Template ini memperlihatkan alur perulangan atau looping, ideal untuk memetakan proses yang berulang, sehingga memudahkan analisis dan dokumentasi proses kompleks.

10. Contoh Flowchart Proses Bisnis Kecil
Flowchart ini cocok untuk bisnis skala kecil agar alur order atau proses operasional terlihat jelas dan mudah diikuti. Template ini bisa untuk manajemen operasional bisnis sehari-hari.

11. Contoh Flowchart Input dan Output
Flowchart ini fokus pada alur input dan output data, membantu tim melihat bagaimana informasi masuk, diproses, dan keluar dari sistem atau proses tertentu.

FAQ terkait Flowchart
Ada beberapa pertanyaan yang sering muncul seputar flowchart, terutama bagi pemula yang baru pertama kali membuatnya. Simak jawabannya:
1. Bikin flowchart pakai apa?
Kamu bisa membuat flowchart secara manual di kertas atau menggunakan flowchart builder seperti Figma, Canva, Visual Paradigm, Lucidchart, dan software serupa. Jika menggunakan tools, kamu bisa drag-and-drop dan mudah meng-edit simbol.
2. Apakah flowchart termasuk algoritma?
Bukan. Flowchart bukan algoritma, tetapi sering digunakan untuk memvisualisasikan algoritma. Ingat, algoritma adalah urutan logis langkah untuk menyelesaikan masalah, sedangkan flowchart mengubah urutan langkah itu menjadi diagram visual.
3. Bagaimana cara membaca flowchart?
Untuk membaca flowchart, cukup ikuti arah panah dari simbol awal ke simbol akhir. Perhatikan simbol diamond (decision) untuk melihat jalur pilihan yang tersedia. Simbol process menunjukkan aksi yang dilakukan, sedangkan input/output menunjukkan data masuk/keluar.
4. Apa saja yang harus ada di flowchart?
Flowchart sebaiknya memiliki komponen seperti, Start/End (oval), langkah-langkah proses (rectangle) yang berurutan, decision point (diamond) jika ada percabangan, input/output (parallelogram) bila ada data masuk/keluar dan panah untuk menunjukkan arah proses.
Manfaatkan Skill Pembuatan Flowchart-mu untuk Lamar Kerja Jadi IT Specialist & Engineer di Dealls!
Membuat flowchart butuh skill analisis dan pemahaman logika mendalam agar alurnya jelas. Tidak semua orang bisa melakukannya dengan benar.
Itulah sebabnya, skill pembuatan flowchart punya nilai jual tinggi di dunia kerja, terutama untuk posisi IT Specialist, Software Engineer, DevOps, hingga Site Reliability Engineer.
Jika kamu menguasai skill ini, manfaatkan sebagai modal untuk melamar lowongan IT & engineering di Dealls!
Saat ini, banyak perusahaan ternama yang membuka posisi di bidang tersebut, mulai dari Reku, Accenture, dan perusahaan teknologi lainnya.
Sebelum buru-buru melamar, pastikan review CV gratis pakai AI CV Analyzer dari Dealls guna meningkatkan peluang CV-mu lolos screening HR, cukup 1 menit, tanpa ribet.
Tertarik untuk bekerja di bidang IT & engineering? Langsung saja, kirimkan CV-mu, cukup 1x klik tombol saja!

